简体中文 / English
账户:@chinataurine.com 密码:

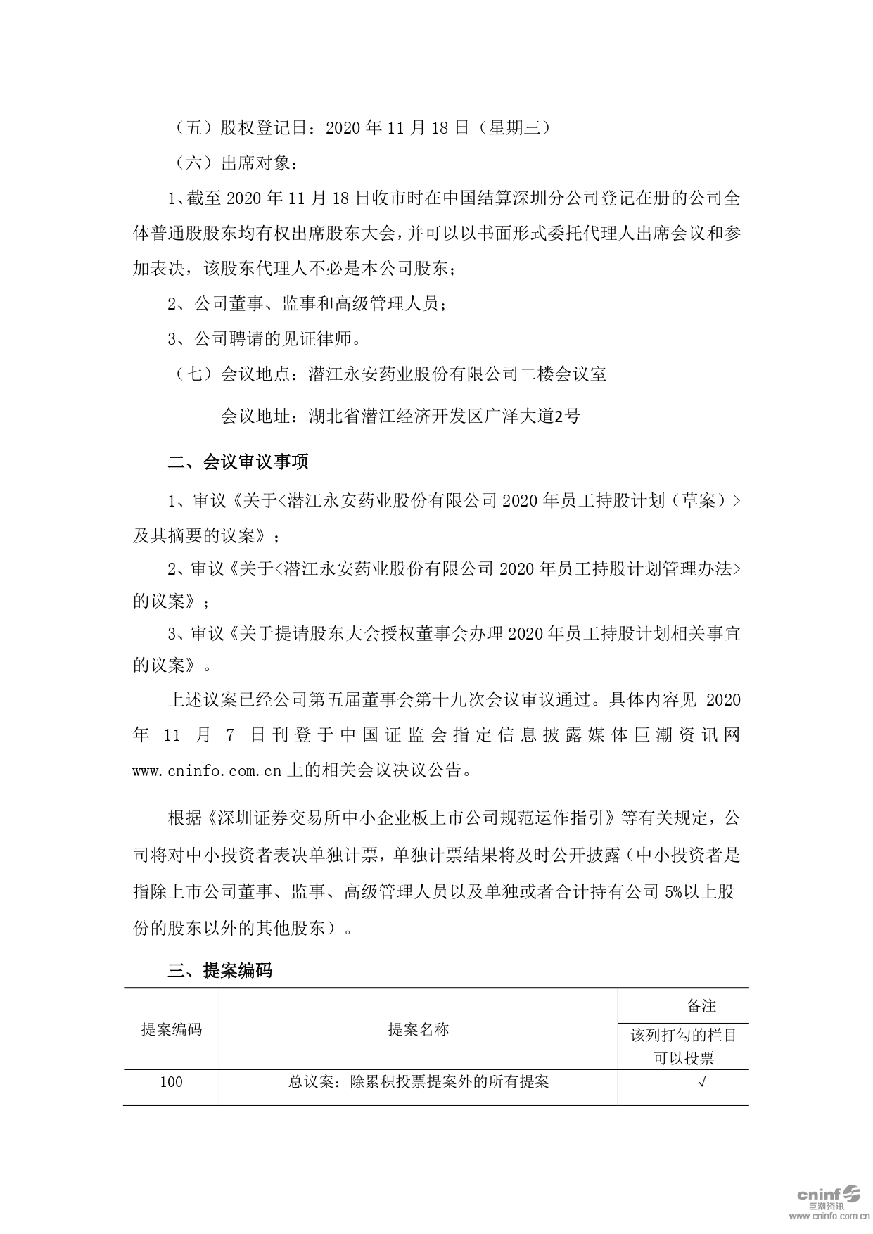
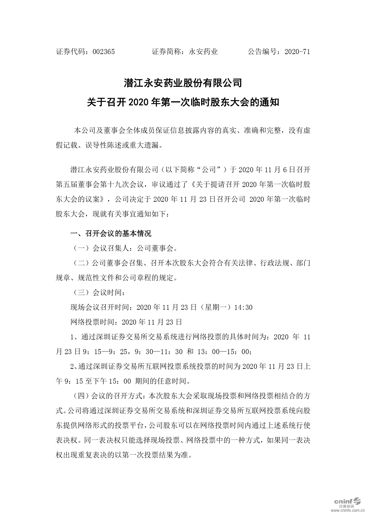
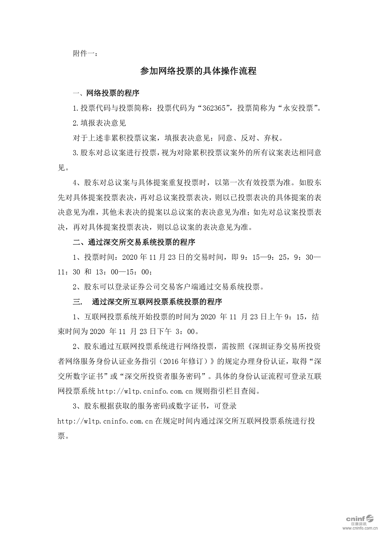
关于召开2020年第一次临时股东大会的通知

阅读: 4556发布时间:2020-11-07 13:48:26