简体中文 / English
账户:@chinataurine.com 密码:

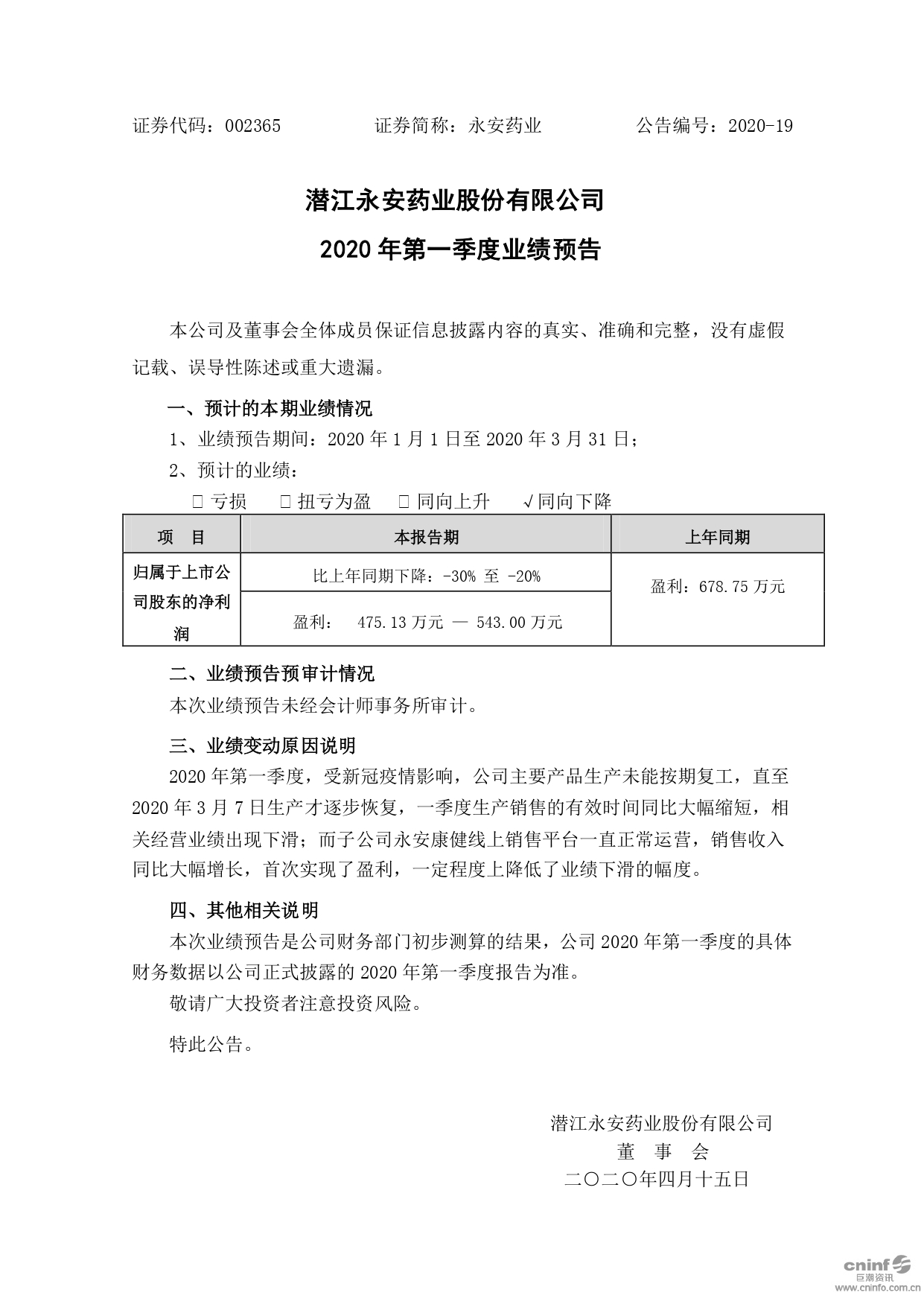
2020年第一季度业绩预告

阅读: 3578发布时间:2020-04-15 09:57:46