简体中文 / English
账户:@chinataurine.com 密码:

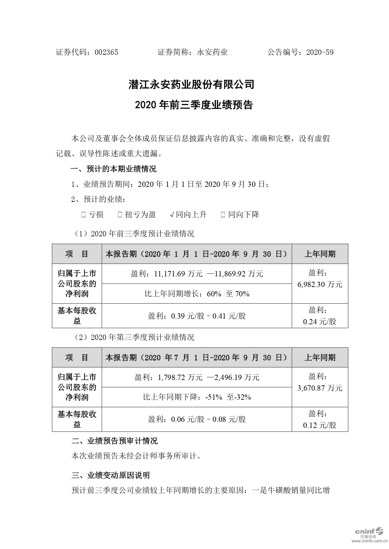
2020年前三季度业绩预告

阅读: 4182发布时间:2020-10-15 15:46:47