简体中文 / English
账户:@chinataurine.com 密码:

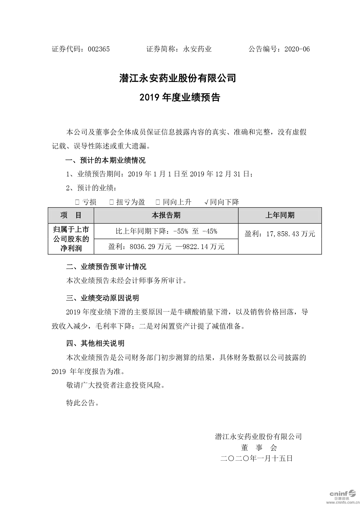
2019年度业绩预告

阅读: 4103发布时间:2020-01-15 15:26:05